长期以来,我国医疗资源分布不均,看病难、看病贵等问题一直困扰着人民群众。伴随着国家医改进程的推动,移动医疗市场营运而生,得益于知识付费理念的普及和医药电商政策放开,移动医疗产业市场规模快速增长。
如下图所示的数据可知,2019年第二季度,医疗行业全网活跃人数在4401.3万左右,其中在线问诊和症状自诊的人数为2434.8万,约占医疗行业的55.3%。这说明线上问诊的用户习惯已经成熟,然而其他医疗活动在网上活跃人数却十分低,也正反映出培养用户使用APP进行挂号、自诊等医疗活动的用户习惯仍有很长的路要走。
本报告将分析国内第一个推出以在线问诊为核心业务的移动端APP:春雨医生,借此分析和探索作为互联网医疗行业第一流量入口的“在线问诊”服务,其发展现状及未来趋势。

全网医疗行业现状分析
本文结构:
一、产品功能脑图
二、竞品分析
2.1、春雨医生的定位
2.2、竞品分析
2.3、竞品分析小结
三、用户分析
3.1、用户角色地图
3.2、用户画像
四、功能分析和优化方案
4.1、春雨医生功能优化脑图
4.2、优化方案
五、总结一、产品的功能脑图
如下图功能脑图所示,本文将春雨医生拆分成6个业务模块,分别是在线问诊、科普社区、个人中心、商业化、工具、和搜索业务,并且详细展示了每个业务线提供哪些服务和重要功能。

二、竞品分析2.1 春雨医生的定位
(1)市场定位
从春雨医生用户的年龄和性别分布上可以看出,春雨医生的用户是年龄在15到55岁,以20~40青中年人为主,且无性别差异。

春雨医生用户年龄、性别分布
从消费水平和地域分布来看,春雨医生的用户群体消费水平以中等及以上为主,在长江三角洲地区、珠江三角洲地区和京津唐地区等发达地区较为密集,这不难理解。因为这些区域也是我国经济较发达地区,人口综合素质相对较高,对于新生事物的接受程度也高。

春雨医生用户消费水平

春雨医生用户地域分布
所以,春雨医生的市场定位,也就是其针对的目标用户是中青年、且有一定消费能力的群体。
(2)产品定位
作为移动医疗行业的开拓者,春雨医生最初实行的战略是“颠覆医疗”,对自身的定位是“医院前端的服务体系”,建立医患的交流与交易平台。
春雨医生在2011年建立之初就创造性地提出了“轻问诊”的服务模式,通过提供医生与用户之间便捷的交互通道,帮助用户解决一些身体状况的初步咨询,然后医生提供一些专业性的建议,或者把患者引导到一个合适的医疗体系中去检测治疗,这个阶段产品主要服务于C端用户,为患者提供增值的医疗服务。
随着春雨创始人张锐于2016年意外离世,新任CEO张琨“拥抱医疗”3EP新战略的落地,春雨医生产品定位更新为“移动医疗服务平台”。根据新的产品定位,春雨医生的业务可以梳理入口、服务、价值三端:入口包括健康教育、医院合作、流量运营;服务即在线问诊、在线门诊和家庭医生;价值包含保险、药品、大数据、金融服务和企业服务等。

春雨医生3EP战略
但目前从春雨医生移动APP的功能来看,价值端业务如药品、保险等功能已经下架,只保留了以付费课程为主要形式的春雨热卖,价值端的业务已经边缘化。
综上所述,春雨医生移动端APP是以中青年、且中等消费水平及以上的群体为目标用户,提供在线问诊、健康咨询、科普和个人健康管理等服务的移动医疗服务平台。
2.2 竞品分析
(1)选择竞品
一般而言,竞品的选择要综合考虑产品的体量、产品定位和市场定位,总结起来可以按如下原则,进行竞品选择:
本产品分析报告的研究对象是春雨医生APP,其产品的核心业务是在线问诊。故本报告将要选取以在线问诊为核心功能的APP。结合2019年6月艾瑞指数健康医疗-在线医疗APP排名、以及同时段易观千帆指数医疗-在线问诊APP排名,体量排名前三且在线问诊为核心功能的APP分别是平安好医生、春雨医生以及好大夫在线。

艾瑞指数中健康医疗-在线医疗APP排名

易观千帆指数中医疗-在线问诊APP排名
接下来看市场定位,即目标用户属性,这三个APP用户的消费水平、性别、年龄均高度重合,说明这三个产品的目标群体高度重合。

用户属性-消费水平用户属性-性别用户属性-年龄
综上通过产品定位、核心业务、用户体量以及市场定位多个方面的综合考虑,最终选取平安好医生、好大夫在线作为春雨医生的竞品,进行竞品分析。

(2)业务总结
对春雨医生及其竞品好大夫在线和平安好医生的业务整理总结,得到下图:

从上表总结的春雨医生和竞品的业务分布图,可以看出:
在线问诊:作为春雨医生及其竞品的核心业务,其目标群体高度重合,所以他们之间业务竞争会很激烈。笔者在体验产品的过程中,也发现了其各自的特点。
首先,在导医环节,春雨医生相比于竞品,显得不太“非智能”,全靠用户输入,而好大夫在线则采用AI智能机器人助手,采用问答的形式,输入问诊者的信息;平安好医生则采取人工值班医生,结合智能输入,提供导医服务。
其次,在问诊环节,春雨医生为患者提供了免费的“症状自诊”,患者在人体图谱中选好就诊部位和症状,依靠强大的数据库,会为患者输入一个可供参考的患病分析以及就医建议,但如果选择医生,使用在线问诊服务则要收费;在问诊环节,平安好医生如果选择“平安互联网医院”的医生,则问诊是免费的,只有在选择第三方的医生时,问诊才收费。
最后,在问诊结束后,医生评价页面,三者都是对评论做了关键字提取,有区别的地方在于好大夫在线和平安好医生对医生的评价都是只显示好、中评,不显示差评,而春雨医生是将所有的评价,无论好坏都显示,供患者参考。
线上购药:由于政策要求,必须有处方才可开处方药,这个问题的解决,三个平台各有特点。
其中平安好医生可以通过自己互联网医院的医生和第三方医院的医生开电子处方用于购药;好大夫在线用户则可以选择上传自己的处方,平台有偿审核,通过后就可以买药,或直接由平台的第三方医生在线问诊服务并开电子处方用于购药。
这二者均可使得用户在线问诊结束后可在平台内直接购药,并可享受诊后随访的服务。其中平安好医生还可选择闪电送药上门,一小时就可达。而春雨医生原来也有线上买药的功能,但近期已下架,目前最新版的春雨医生只能完成在线咨询、症状自症等诊前咨询服务,后期的购药服务缺失使得整个就诊服务不太完整,体验不佳。
预约挂号:春雨医生目前还没有真正意义上的线下医院的预约挂号功能,只有一个“名院专家”的功能,其主要是为打算异地就医的患者,连接医院的医生,提供先在线咨询的服务,本质上也算在线问诊的范围。
好大夫在线可以查看线下医院医生的出诊和出号情况,而如果要通过其预约“加班门诊”,需要满足一定的限制条件,且号源很少。
平安好医生预约挂号则需要开通私人医生,激活会员权益之后,由平台的挂号团队人工帮用户预约挂号。
商业变现:这方面,三者采取的方式明显不同,除了在线问诊这一共同渠道外,春雨医生只有在春雨热卖这一个专区提供了十几二十个健康付费课程,其他的均免费且页面很纯净,用户体验很好。
平安好医生和好大夫在线明显方式更多元,其中好大夫在线在科普区设置了对医生作者打赏的功能,部分的文章需要付费才能看全篇,而平安好医生则是通过大量广告,电商、广告、直播、会员、私人医生等方式实现商业变现。
社区互动:作为工具类产品,用户天然就有用完及走的习惯,故如何提高用户留存和日活是一个很值得思考的问题,而作为医疗类的APP,科普无疑是一个很重要的解决方式。
春雨医生和好大夫在线都选择以健康科普社区为主,通过平台和医生提供社区内容,区别在于内容形式:春雨医生的社区内容是只有图文,好大夫在线则有视频、语音、付费阅读等,且用户可以添加关注的疾病。
平安好医生则将产品的页面分为两个部分:“去健康”和“去医疗”,其中健康页面包含了电商、直播、小视频、科普等众多内容,起到了商业化和活跃用户功能。
发展总结:

1)春雨医生
春雨医生是在2011年成立,当时首创轻问诊的模式,在低频、需要场景化、需要本地化的医疗行业,春雨医生结合互联网,推出了不同的产品,如空中医院、私人医生、上线了创新的家庭医生服务体系等。创业五年后,在2016年就完成了D轮融资,开始筹划IPO,但一切因为其创始人兼原CEO张锐同年10月的突然离世而搁浅。2017年4月,张琨加入春雨医生担任CEO,提出“3EP”新战略,提出赋能医院,这和过去春雨医生过去只侧重于做C端服务发生重大战略变化。
创业八九年的过程当中,春雨医生形成了以春雨医生APP为核心的产品和服务体系,设立春雨医生在线问诊,春雨医生家庭医生这样的线上产品。同时也拥抱了线下,跟线下结合设立了春雨健康社区、春雨互联网医院等相关的线下产品。
然而线上连接线下的商业模式仍然需要时间和资金的支持,春雨医生背后资本方的耐心可能是决定其发展前景的重要因素。就目前市场现状来说,随着平安好医生、好大夫在线等诸多强劲的对手入场,竞争无疑更加激烈,春雨医生线上线下联动的未来何去何从,需要深度思考、谨慎抉择。
2)好大夫在线
好大夫在线的前期积累是2006年的好大夫在线医疗咨询平台,其成立之初是业内最早、最大的,以挂号、咨询为主要业务模式实现寻医问诊,这是互联网医疗的1.0时代也是轻问诊时代。为实现盈利,好大夫从在线咨询、预约转诊业务逐渐升级到在线诊疗。医生不仅能够为患者提供咨询,还能为患者进行诊断开出处方,这是好大夫的业务深度向新的阶段迈进,转战互联网医疗2.0时代,开始推出好大夫在线APP(线上诊疗时代)。
好大夫在线始终秉持以医生为核心的产品思想,他们认为所有的业务都应该始终都坚持以医生为根本,做好患者服务的秘诀,就是先服务好医生。所以好大夫在线在如何服务好医生,如何让医生工作得更好、更有价值、更安全方面做了很多的努力,如举办一年一度的中国好大夫峰会、科普文章设置对医生打赏功能等等、这也使得其积累了庞大的医疗资源,这是好大夫的最大优势。
好大夫在线通过类似“百度知道”的信息查询服务,如搜索“感冒”会出现感冒及相关疾病下的医生文章、经典咨询、介绍等信息,让患者根据自己需求进行详细了解。然后,患者通过专家咨询服务进行疾病的详细咨询,包括在线问诊(图文咨询、电话咨询、视频咨询)和家庭医生服务。
同时医生还可根据患者的病情给出诊断并开出相应的处方当遇到一些偏重的问诊时,好大夫在线可以提供免费转诊和海外转诊,将部分需要线下进行化验、手术的患者分发到那些有闲置医疗资源的优质医院,通过和海外医学专家的远程咨询来更好地为患者进行诊断,这样好大夫在线就实现了良性循环的线上诊疗的商业模式。
3)平安好医生
首先,平安好医生依托平安集团的资本力量、成立之初获得了5亿美金的A轮融资,创下全球互联网医疗领域最大单笔融资以及 A 轮最高估值两项纪录可是说是完全不差钱。这使得其多项业务可以顺利推进,而且在当时各大平台争夺大医院、医生资源时,平安好医生出乎意料地采用自建医疗团队的方式来解决这个问题。
当初的新闻显示,平安好医生自建1000人的医生团队,还签约了5万名第三方医生作为服务外圈。
同时,平安好医生也借助平安的科技力量,把AI、数据挖掘等技术与在线诊疗,健康管理等服务相结合,AI助理执行智能分析路径,将患者指引至最相关的科室或医生,并向自由医生团队提供相关信息和建议。因此,相比传统的线下问诊,能显著提升效率和降低成本。
据用户调查显示,在这样的高强度工作量之下,平安好医生的在线咨询服务的满意度达到了97%。
最后,平安集团拥有广泛的用户数量,据报道称在2017年上半年,平安的个人金融客户达1.43亿,互联网用户4.03亿,通过平安集团的内部用户转化。这些用户就是平安好医生的种子用户来源,然后再通过持续的外部营销、推广活动,扩大了用户基础。
但也因为平安集团的介入,使得平安好医生也不得不为平安集团分忧,随着平安推广“一站式服务”,即子公司实现交叉销售,使得在一款医疗健康为主题的APP里,出现了大量的金融类推广内容以及金融相关的功能。虽说这部分可能不能随便的删除掉,但是需要以健康医疗专业性内容为主和推广金融服务为辅,而不能本末倒置,两者需要结合,通过业务之间的关联性和运营活动进行关联,而不是生硬的插入,影响用户体验,降低其专业性。
(3)数据分析
如下表所示,总结出了春雨医生、好大夫在线以及平安好医生的不同指标上面的数据表现(来自易观),接下面将从用户规模、用户留存率、用户活跃度这三方面来分析三者的异同。

用户规模是一个产品发展的基础,从活跃人数和行业独占率这两个指标,可以看出春雨医生和好大夫在线在用户规模方面基本持平。这与其二者的发展历史相符,走的是常规发展的路径。然而无论是春雨医生还是好大夫在线的用户规模,都无法与平安好医生相比,有8-9倍的差距。
究其原因在线问诊系统,如下图11所示,主要是因为平安好医生在建立之初就有平安集团对其在资金、技术、用户等方方面面的扶持,其从诞生到上市,每一步发展的历程,平安好医生都离不开母公司平安集团的支持。为了推动用户规模的扩张,平安好医生于2015年底开展了“步步夺金”推广活动在线问诊系统,其“邀请”的机制引起了应用病毒式传播。
一年时间,注册用户数从3000万增长到1.3亿,对应在推广费用上,2016年平安好医生的推广费用达到3.85亿元,2015年同期推广费用仅为710万元。所以单就推广费用一项计算,单客获取成本在3.8元左右,属于业内平均水平。而平安好医生在这方面的优势,无论是春雨医生还是好大夫在线,亦或是其他的互联网医疗企业几乎都无法复制它的成功经验。

图 11 平安集团与平安好医生
然而当用户规模足够大之后,如何留存用户,如何提高用户活跃度这也是互联网医疗企业实现商业闭环的关键,所以接下来,着重分析三者在用户留存率、活跃度方面的表现。
平安医生为了提高用户留存率和用户活跃度,采取了大力推广健康商城的方式,在2017年大幅提高了佣金支出,这也促使其健康商城收入截至2017年9月底达到3.53亿元,是同年收入的15倍。
然而就整体而言,平安好医生在用户留存率和用户活跃度上表现出的优势,明显没有其在用户规模上那么突出。相比于在用户规模上8-9倍的差距来说,其用户留存率约为春雨医生和好大夫在线的1.5倍左右,用户活跃度约为2.3倍左右。
通过个人对产品的体验,总结出平安好医生APP具有如下表所示的特点,其高度的商业化和插入的金融模块,除了可以为用户提供在线问诊外,还能提供购物、娱乐、买药、社交、理财、保险、贷款等诸多服务。
虽然从一定程度上可以会增加用户粘性和活跃度,但是作为一个以在线问诊为核心业务的健康服务平台,过多的不相关内容的插入,使得用户眼花缭乱,无疑会一定程度上降低用户对其专业度的信任,影响用户留存。
所以我认为,平安好医生在商业化程度和与平安集团关系的把握上应该找到一个平衡点,不要使得其通过昂贵代价才得到的用户规模优势,在后期保持用户活跃度,保持用户留存时消失。

表:平安好医生APP使用体验总结
而春雨医生和好大夫在线在用户活跃度和用户留存率方面的表现,总体表现为用户活跃度好大夫在线优于春雨医生,用户留存率则反之,个人猜测原因如下:
春雨医生用户留存率之所以优于好大夫在线,主要在于二者对于用户的优先级的排序不一致,其中好大夫在线主张平台应以医生为核心,而春雨医生则认为应以患者为核心。
具体而言,好大夫在线认为只有服务好医生、患者才能得到高质量的问诊服务,故其在业务设计时为医生考虑很周到,如为医生的服务添加了很多的打赏、有偿科普、有偿审核处方单等功能。而春雨医生则主张以患者为中心,尽可能简化问诊流程、免费提供疾病自诊、免费提供检验单解读、免费提供多种工具等,所以这使得用户在体验产品后,对于后者的留存意愿更高。
就春雨医生的用户活跃度总体而言,没有好大夫在线高的原因,主要是产品定位差异导致的,其春雨医生核心业务的重点在于诊前,其在线咨询和疾病自诊,只能根据结果,对患者提供线上健康管理建议或线下就诊的科室、医院、医生、治疗的推荐意见,其本身目前没有如开电子处方、在线购药等线上诊断服务,或线下医院的预约挂号等功能,但是这些功能在好大夫在线中均可以实现。
故春雨医生更加像一个在线导诊的健康咨询平台,而好大夫在线则是真正实现了在线咨询、诊断、购药,同时通过对线下医院预约挂号功能,一定程度上打通了线上线下就医壁垒,属于集诊前、诊中、诊后服务于一体的互联网在线医疗平台。所以用户通常如果只需要健康咨询或者疾病自诊时会使用春雨医生,而如果需要更多服务,如挂号、在线购药时,会优先选择好大夫在线。
2.3 竞品分析小结

如上图,简单分析总结了春雨医生的优势和劣势:
春雨医生的优势主要是定位明确,即主要针对诊前咨询这一场景,为用户提供“咨询+自我诊断”的服务,始终以用户为核心,为用户免费提供了强大的疾病自症工具、高质量的科普文章、以及简洁高效的在线咨询体验。这使得其用户留存率优于好大夫在线,与有强大背景的平安好医生相差不多。
春雨医生作为全国推出的第一款以在线咨询为核心的健康医疗类APP,从2011年发展至今,积累了大量的用户和医生资源,无论是在用户还是医生群体中,都有良好的口碑。
春雨医生目前的劣势主要有商业化方式于业务单一。就商业化而言,目前在春雨医生APP上的体现主要是以在线咨询、私人医生、院后指导等形式的有偿医生咨询服务与付费健康课程这两部分,且不说与平安好医生健全的健康商城、广告方式等相比,但就挂号和购药这两个“基础且重要”的变现方式,春雨医生目前也不存在,这也引出春雨医生在业务方面的单一。
作为提供在线健康服务的产品,其目标用户往往是那些希望得到专业、精准的就医指导、建议的群体,即他们的基本需求是希望获得专业的诊前咨询服务,这项需求三款产品均可满足,春雨医生由于其产品定位,无疑在诊前咨询这块是做的最专业且用户体验最好的。
目标用户中的很大比例的用户,还存在选择医生诊断,诊后购药或治疗、恢复指导等其他后续的需求,即用户除了诊前需求,还有诊中、诊后的诸多需求。
目前平安好医生和好大夫在线均能通过在线诊断开处方、在线购药、线下医院预约挂号、诊后恢复指导功能,提供给用户从诊前到诊后的完整就医服务,然而春雨医生则只能提供诊前咨询和诊后咨询指导,最重要的医生诊断、在线购药、预约挂号等诊中的功能是缺失的,使得其在用户活跃度方面表现是最差的。
三、用户分析3.1 用户角色地图
春雨医生的产品定位是一款提供以“轻问诊”为核心业务,包含疾病自诊、健康科普、疾病查询、健康课程以及健康管理等服务的移动医疗服务平台。
通过提供医生与用户之间便捷的交互通道,帮助用户解决一些身体状况的初步咨询,然后医生提供一些专业性的建议,或者把患者引导到一个合适的医疗体系中去检测治疗,其中涉及到的群体除了享受服务的用户、提供医生外,还有特殊的“用户”:医院。
就医院而言,目前春雨医生没有明确的针对医院开展的业务诸如在线挂号、购药等业务,只提供了医院的挂号方式、全国排名等信息汇总。
但这不能否认医院在整个产品中的重要地位,一方面,可以通过“找医院”查询其在春雨医生中服务的在线医生;另一方面,每个医生的主页都可以看到其所属医院。
这些身边实实在在的医院和医生,对于用户而言,可以大大提高其对平台的信任度,同时在享受平台提供的服务之后。对于医院和医生都有反馈作用,对于医院可以实现医疗下沉,对于医生可以实现自由行医,同时获得了新的扩大自己影响力和提升口碑的渠道和机会。
据此,做出春雨医生该产品包括医生端-春雨诊所,和患者端-春雨医生APP两者的用户角色地图如下所示:

春雨医生产品整体的用户角色地图
接下来,将更加细致地针对春雨医生患者端APP,做出其用户角色地图。
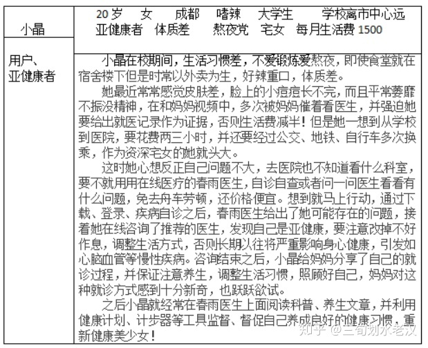
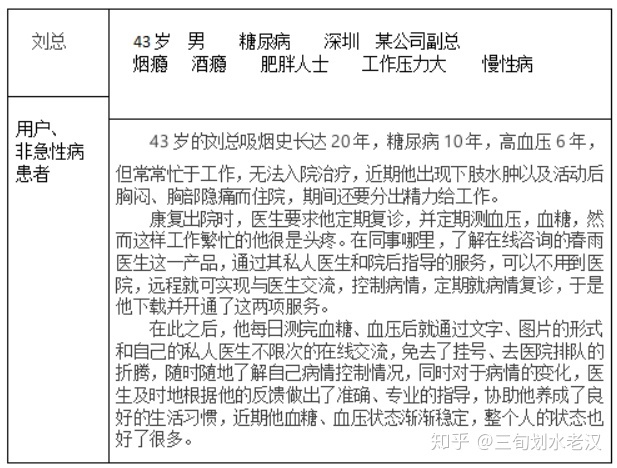
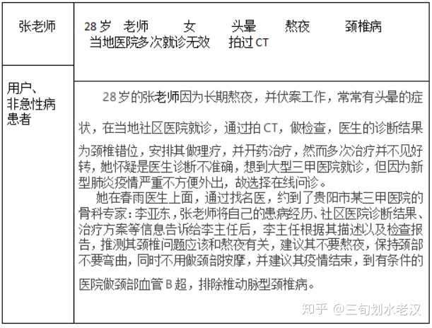
按照春雨医生的产品定位以及其患者端APP的核心业务,可根据健康状态将春雨医生患者端的用户分为健康意识强的健康用户、亚健康用户、以及非急性病患者,接下来将探索这几类用户之间的需求与联系。
其中这三类型用户主要的需求是:
这三种用户划分不是固定不变的,而是动态变化的。生活习惯、就医、个人身体素质等等诸多因素都有可能使得用户的健康状态发生变化,如通过积极配合治疗和长期私人医生的指导,慢性病患者可能会恢复健康,从而变为健康人,其所属的用户类别发生变化。但是就某一时刻而言,某一确定的用户其分类是确定的。接下来根据前面分析,绘制春雨医生的用户角色地图。

春雨医生APP的用户角色地图
3.2 用户画像
结合之前对春雨医生的产品定位分析,寻找其目标用户并进行用户调研,得到用户画像。
用户画像1:

用户画像2:

用户画像3:

用户画像4:

用户画像5:

四、功能分析和优化方案
通过对春雨医生在定位、竞品分析以及用户调研和分析的结果来看,其依靠轻问诊的体量目前在线上医疗产品中排名比较靠前。在用户中口碑较好,在同类在线问诊的产品中,具有一定的品牌效应,但是也发现了不少存在的问题。
从用户调研部分的分析结果和产品使用体验来看,可以将春雨医生目前所存在的问题大致归类为如下五个方向:在线问诊、快速购药、科普专区、特色服务和其他细节。
下面将从在线问诊、社区互动、商业化三个方面进行优化,对上述提到问题进行分析并给出解决方案。
4.1 春雨医生功能优化脑图

4.2 优化方案
(1)在线问诊
【需求背景】
通过用户和医生的调研结果可以发现,无论医生还是用户,都对目前的在线问诊,尤其是图文问诊的沟通效率和方式方面有很多不满,以下是基于反馈和调研总结的在线问诊方面存在的问题:
以上存在的诸多问题无论是对于用户还是医生,都是很影响产品使用体验的,所以急需优化。
【优化目标】
在保证在线问诊准确度和专业性的前提下,优化导医流程和图文问诊咨询页面,以提高用户、医生的产品使用满意度。
【优化建议】
优化导医流程:
原有的导医流程是直接输入病情,然后选择患者之后,系统推荐医生用户选择完后就到了咨询页面。这存在两个问题:
先输病情后选择档案不符合用户操作习惯用户的病情输入页无提示信息,使得用户输入病情缺乏很多基本信息,到了问诊环节,医生还有很多问题不太清楚,要花费时间去问患者,使得沟通效率不高。
现有的导医流程:

现有导医页1现有导医页2现有导医页3

现有导医流程图
优化导医页面:

优化后的导医流程图


优化后的导医页面
优化图文咨询页面:

基于以上分析,对问诊页面做出以下优化:
优化后的图文咨询页面:

(2)社区互动
【需求背景】
通过用户和医生的调研结果可以发现,目前春雨医生的用户与用户之间,还是医生和用户之间的互动都不高,体验过产品和总结调研反馈后,可将问题总结如下:
【优化目标】
优化春雨医生的社区氛围,提高互动的便利性,从而提高用户活跃度。
【优化建议】
优化科普区的框架:

目前科普区优化后科普区


科普页面修改说明
优化图文科普页面
文章开头:

文章结尾:
