2月7日,国家卫生健康委发布了《关于在疫情防控中做好互联网诊疗咨询服务工作的通知》(以下简称《通知》)。《通知》要求各省级卫生健康行政部门要集中整合发布已经注册审批的互联网医院、互联网诊疗平台,便于群众及时获取相关诊疗服务信息。
目前,新型冠状病毒感染肺炎疫情进入关键防控期,采取必要措施减少人员流动、防止人员聚集是防范疫情扩散的关键之举。医疗机构作为公共场所,患者和陪诊人员集中、流动量大,极易发生交叉感染。同时,患者病情不容耽误,因此鼓励医疗机构提供线上咨询、互联网诊疗等服务,通过线上分流,可以减轻门诊压力,降低感染风险。
康达律师事务所i医法律服务团队,分析了疫情期间医疗机构线上咨询和互联网诊疗的法律问题,为广大医疗机构提示法律风险,提出法律建议,保障疫情防控期间医疗机构合法合规为患者提供线上服务,实现依法防控。
一、线上咨询的法律风险提示
线上咨询行为是由医疗机构或第三方平台开展,通过对患者提供线上健康评估、健康指导、健康宣教、就诊指导、心理疏导等服务,让患者获得及时的健康评估和专业指导,精准指导患者有序就医,缓解实体医疗机构的就诊压力,减少人员流动聚集。
医疗机构开展线上咨询有准入门槛吗?
国家卫健委在新闻发布会上指出“在线咨询不属于互联网诊疗范围”,就目前的法律法规而言,医疗机构或者第三方平台开展线上咨询没有准入门槛的限制。
线上咨询和互联网诊疗的区别是什么?
线上咨询和互联网诊疗之间存在部分交叉,但二者的区别也比较明确。
线上咨询通常是建议性的意见,医疗机构和患者之间不存在医疗服务合同关系,医师不能做出诊断、开具处方;而互联网诊疗是可以针对疾病出具诊断结论并在线上开具处方的。
医师通过线上咨询,对患者所咨询的病情提供简单意见和初步甄别,不属于诊疗行为。在线上咨询过程中,患者可以口述症状而不上传病历资料,没有在医疗机构首诊的患者也可以线上咨询医师,这与不得对首诊患者开展互联网诊疗活动有明显区别。
医师如何合法合规地提供线上咨询意见?
线上咨询常见法律风险有以下三类:
1、合法合规风险
线上咨询不是互联网诊疗,医师针对疾病作出诊断结论,提出治疗方案等,会被认定为互联网诊疗行为,而医疗机构在未取得互联网诊疗资质的情况下,这种行为是不合法合规的。

在此,我们建议,医疗机构在设计线上咨询页面时,可以设计固定的格式和内容,提示医师向患者提供的仅为咨询意见,不是诊疗方案。同时,作为医师,也务必注意,在提供线上咨询时,千万不要出具诊断结论或诊疗方案。
2、泄露隐私风险
患者的个人健康信息属于隐私,医疗机构负有保护患者个人健康信息的义务。一般来说,患者的姓名、身份证号、联系方式等个人基本信息,住院号、病历、手术信息、服药信息等医疗信息都属于个人健康信息。
《中华人民共和国基本医疗卫生与健康促进法》第92条规定,国家保护公民个人健康信息,确保公民个人健康信息安全。任何组织或者个人不得非法收集、使用、加工、传输公民个人健康信息,不得非法买卖、提供或者公开公民个人健康信息。该法第102条同时规定了惩罚措施,泄露公民个人健康信息的在线问诊的就诊范围是什么,县级以上人民政府卫生健康主管部门依照有关执业医师、护士管理和医疗纠纷预防处理等法律、行政法规的规定给予行政处罚。
在此,我们建议,医疗机构可以在线上咨询页面中告知患者哪些内容属于个人健康信息,提示患者不要在咨询内容中提供个人健康信息,必须提供的,建议自行进行脱敏处理,从源头上防止泄露个人隐私的隐患。
3、有效安抚患者的焦虑情绪
疫情期间,不仅是发热或有感冒症状的患者,其他患者也会因治疗发生延期或受限而产生明显的焦虑情绪。患者通过电话、线上工具无法得到医疗机构及时有效回答的情况下,会前往医疗机构直接询问,将不利于疫情的防控。
国家卫健委《通知》中指出,具备条件的医疗机构可充分利用医院互联网等相关平台,开展新型冠状病毒肺炎相关健康宣教工作,组织知名医生开展线上防控知识讲座直播,或向大众推送最新防控知识文章。以帮助大众判断自身健康状况,缓解患者的焦虑情绪。
同时,我们建议,医疗机构应确保及时回复患者咨询的问题,可加大线上咨询的人数,并可对线上咨询的问题进行归类和分配,由行政人员回答非医学问题,由值班医师或分诊医师回答医学专业问题。在条件允许的情况下,可以通过系统核实是否为医疗机构正在诊疗的患者,提供更为细节、针对性的回复。
如何通过线上咨询实现患者分流?
疫情期间,线上咨询的一个功能,是按照患者病情的轻重缓急和实际情况对患者进行初步分流。
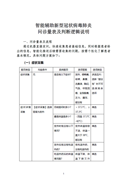
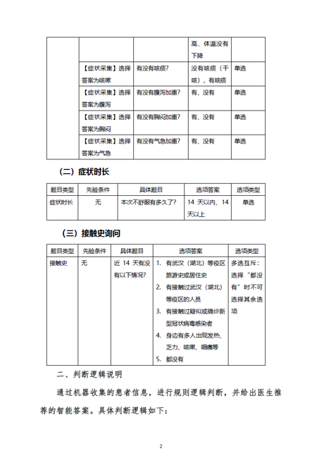
对发热或有感冒症状的患者,国家卫健委已在《通知》中明确提出,具备条件的医疗机构应当开设新型冠状病毒肺炎、发热门诊等就诊咨询快速通道,开展针对新型冠状病毒肺炎的网上免费咨询、居家医学观察指导与健康评估等服务,引导患者有序就医、精准就医。对发热疑似患者线上就医咨询后,疑似患者在线填写新型冠状病毒肺炎问诊量表(见附件),实现入院前在线填报,护士检查后准许入院,加快新型冠状病毒肺炎预检工作。
对于普通疾病的轻症患者,可以建议在家休养或就近前往社区医院、附近其他医院进行治疗。
对于常见病、慢性病复诊和“互联网+”家庭医生签约的患者,可在社区卫生服务中心、附近医院就近诊疗,或在有资质的互联网医院线上诊疗。

对于急重症或急需手术的患者,本地患者可安排前来医疗机构就诊,外地患者可以建议去当地适合的医疗机构进行救治。
对于确定需要门诊、检查、入院、手术、复查的患者,在线上由专业医师或首诊医师对患者情况进行评估,安排挂号入院。
二、互联网诊疗的法律风险提示
疫情期间在线问诊的就诊范围是什么,互联网医院通过互联网诊疗的方式,在线上为部分患者提供诊疗服务,极大减缓了实体医疗机构的门诊压力。
互联网诊疗的服务范围有哪些?
互联网诊疗,是指医疗机构利用在本机构注册的医师,通过互联网等信息技术开展部分常见病、慢性病复诊和“互联网+”家庭医生签约服务。这里需要注意三点:
第一,互联网诊疗的医师只限于在本医疗机构注册的医师,并需具备三年以上独立临床工作经验;
第二,互联网诊疗的对象有两种,针对部分常见病、慢性病的复诊患者和通过“互联网+”家庭医生签约服务的患者;
第三,不同于线上咨询,互联网诊疗是诊疗活动,医师可以做诊断下处方,医患之间属于医疗服务合同关系。医护人员如果在互联网诊疗中存在过错给患者造成损害后果,医疗机构需承担侵权责任。
互联网诊疗的准入条件是什么?
依据国家卫健委《互联网诊疗管理办法(试行)》第8条和第9条规定,已经取得《医疗机构执业许可证》的医疗机构拟开展互联网诊疗活动时,应当向其《医疗机构执业许可证》发证机关提出开展互联网诊疗活动的执业登记申请。开展互联网诊疗,实体医疗机构只需要向原发证机关登记申请,审核合格后,在《医疗机构执业许可证》副本的服务方式中添加互联网诊疗即可,并不需要额外申请第二名称的《医疗机构执业许可证》。
在疫情期间,国家卫健委要求省级卫生健康行政部门统一建立全省的互联网医疗服务平台和新型冠状病毒肺炎防控服务管理平台,或整合省内已有的互联网医院、互联网诊疗平台,便于群众及时获取相关诊疗服务信息。
因此,目前并未申请相关互联网医疗资质的实体医院,也可依法申请互联网诊疗资质,加入省级卫生健康行政部门统一的互联网医疗服务平台,通过线上诊疗的方式缓解门诊压力。
医师在进行互联网诊疗时需要注意哪些法律风险?

根据《互联网诊疗管理办法(试行)》的规定及实际情况,医疗机构和医师开展互联网诊疗时,应注意以下风险:
1、不得对首诊患者开展互联网诊疗活动。
2、开展部分常见病、慢性病复诊时,应当掌握患者病历资料,确定患者在实体医疗机构明确诊断为某种或某几种常见病、慢性病后,可针对相同诊断进行复诊。当患者出现病情变化需要医务人员亲自诊查时,医疗机构及其医务人员应当立即终止互联网诊疗活动,引导患者到实体医疗机构就诊。
3、互联网诊疗时,不得开具麻醉、精神等特殊管理药品的处方。为低龄儿童(6岁以下)开具互联网儿童用药处方时,应当确认患儿有监护人和相关专业医师陪伴。
4、医师在互联网诊疗时亦应尽到注意义务。在互联网诊疗中,医师除了应当向患者说明病情及诊疗方案外,还应当告知患者互联网诊疗的风险。医师在互联网诊疗过程中存在告知不足时,医疗机构将可能承担侵权责任。
互联网诊疗中,如何保护患者隐私?
根据《互联网诊疗管理办法(试行)》规定,医疗机构应当严格执行信息安全和医疗数据保密的有关法律法规,妥善保管患者信息,不得非法买卖、泄露患者信息。发生患者信息和医疗数据泄露后,医疗机构应当及时向主管的卫生健康行政部门报告,并立即采取有效应对措施。
对于患者隐私权的保护,我们提出以下四点建议:
第一,推荐患者选择“互联网+”家庭医生签约模式问诊,对患者实行首诊负责制,要求患者的负责医师妥善保存患者病历材料,减少患者重复上传病历材料的几率;
第二,建议提示患者对病历材料进行脱敏处理,将基本情况进行模糊处理,从源头上降低信息泄露的隐患;
第三,在互联网诊疗活动结束后,应当对患者病历按照门诊病历予以保存;
第四,虽然医师对患者隐私具有保密义务,但涉及国家社会公共利益时,医师应当及时向医疗机构或上级部门报告。如发现传染病或者疑似传染病患者时,应当记录相关信息并及时向疾病预防控制机构或者相关医疗机构报告。
三、特殊情况患者分流及医院感染防控风险防范
医疗机构如何有效排查和收治新冠状病毒肺炎患者?
1、加强线上互联网诊疗咨询宣传,引导有发热或感冒症状的患者先通过线上咨询排查。
2、线上咨询与线下门诊一体化服务。通过线上就医咨询填写量表,提前筛选疑似患者,指导患者精准就医,避免交叉感染。做到对疑似患者可跟踪。对于疑似患者,要及时派遣急救车辆转运到定点医院,按程序进行诊断和救治。
医疗机构在收治危急重症患者和需手术患者时需要注意哪些问题?
1、急诊不能停。疫情防控期间,虽然门诊量大幅减少,但为保障医疗秩序的正常运行,医疗机构的急诊需要做好感染防控,始终保持正常运营。
2、不同于能够通过互联网诊疗完成诊疗的患者,需要定期前往医疗机构输血、透析、化放疗的患者,虽然短期内没有生命危险,但治疗一旦中断,患者病情可能加重甚至威胁生命;需要手术的患者,可以适当减缓手术,但相对紧迫的手术,医疗机构应及早处理;确实需要住院的患者,医疗机构也需要及时安排。对于此类患者,医疗机构可以通过在医疗机构的官方网站、新媒体平台等途径公开发布通告,通过线上咨询、电话咨询等手段,对患者的就诊时间、诊疗内容进行适当的安排,引导患者有序就诊,避免患者在同一时间集中在医疗机构内。医疗机构可开辟门诊或住院绿色通道,对于符合手术指征,可以安排手术的,及时通知患者会尽快为其安排手术,保障患者的生命健康权益。
3、对于确需门诊、手术或住院治疗的患者,医疗机构应当重点对患者及陪同人员进行相关调查,确认患者及陪同人员不存在新型冠状病毒等传染病感染或疑似感染。
医疗机构可以通过其官方网站、新媒体平台、线上咨询、线上诊疗等途径告知前来医疗机构诊疗的患者,如何防范交叉感染。比如:
对出现感冒及发热症状的患者,要求患者先前往发热门诊就诊,排除传染性疾病;
对有湖北省旅行史或接触史的患者,要求完成14天的隔离;
要求前来医疗机构的患者及陪同人员全程佩戴口罩;
在患者进入医疗机构时,对患者进行体温测量,确认患者正确佩戴口罩;
对前来医疗机构门诊的患者及陪同人员,进行情况登记;
对在医疗机构进行较长时间诊疗的患者,在对患者进行情况登记的同时,对疫情期间可能发生院内感染的情况进行告知,要求患者及陪同人员做好全面的防护。
医疗机构如何防止院内感染?

即使医疗机构采取了以上措施,也仅能最大限度地降低新型冠状病毒交叉感染的可能性,并不能完全避免。
医疗机构还应认真落实《医疗机构感染预防与控制基本制度(试行)》,落实手卫生、隔离、环境清洁消毒、诊疗器械/物品清洗消毒与灭菌、安全注射等措施,并根据医疗机构及其科室、部门所开展诊疗活动的特点,定期开展感控风险的综合分析、评估、预判、筛选、干预等活动,降低感染发生的风险。
最后,我们为医疗机构专门设计了《致患者的告知函》、《患者及陪诊人员登记表》、《收治患者疫情调查问卷》等模板,并附上国家卫健委《通知》及其量表附件,以供参考,详见附件。
附件一:致患者的告知函

附件二:患者及陪诊人员登记表

附件三:收治患者的疫情调查问卷

附件四:卫健委《通知》链接及智能辅助新型冠状病毒肺炎问诊量表及判断逻辑说明



注:量表来源为国家卫健委《通知》附件。
卫健委《通知》网络链接为: