健康界获悉,2014年12月,美国国家卫生医疗信息技术协调员办公室联合其他35个代理机构共同颁布了2015-2020医疗信息技术战略图。其目的是使用该战略图以便收集、共享和使用数字化医疗信息医疗信息化产品,最终达到改善个体医疗的目的。这一由政府主导的战略涉及三大过程:信息收集、信息共享和信息使用医疗信息化产品,而且其每个过程中都有数个不同的总目标(Goal)(见下图)。

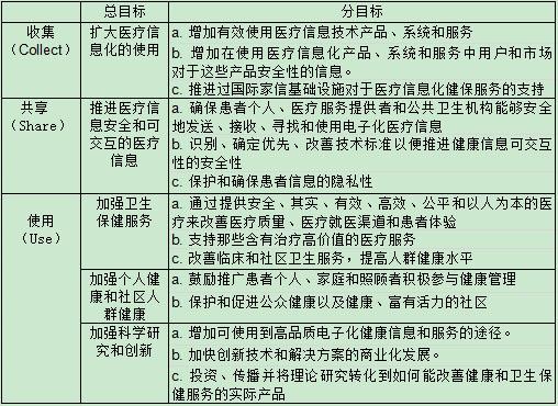
为了达到设立的大目标,每个目标下面都有具体的小目标(见下图)。

针对每一条小目标,该文件明确了实施结果评估和具体战略。每个实施结果评估分为3年预期结果和六年预期结果。例如在扩大医疗信息化使用总目标中,第一条分目标“增加有效使用医疗信息技术产品、系统和服务”,三年预期结果为:(1)增加医疗机构和医疗从业者成功且有效地使用医疗信息化的比率。(2)在医疗服务方中增加使用移动医疗产品和服务;六年预期结果为:在涵盖整个医疗服务包括医疗延续性的环节增加了那些使用医疗信息化产品、系统和服务的医疗服务提供者。为到达这些预期效果,该文件中提出以下策略以供参考:
1.鼓励使用联邦支付政策认证、并有合同的那些医疗信息技术产品。
2.扩大在就业岗位中使用到医疗信息技术产品的使用人数。
3.在医疗信息技术发展、设计、采购的环节建立技术指导和标准,提供技术援助。
4.鼓励机构和个人在使用远程医疗和移动技术,针对联邦自主的项目,鼓励护理进行支付模式创新举措。
5.扩展由国家卫生医疗信息技术协调员办公室所认证的项目以便在持续性医疗中使得更多产品可以得到认证。