《互联网医院资质申请条件和互联网医院牌照办理流程》是通过解读2018年4月25日国务院办公厅发布了关于促进“互联网+医疗健康”发展的意见为贯彻落实《国务院办公厅关于促进“互联网+医疗健康”发展的意见》有关要求,(国办发〔2018〕26号文件);进一步规范互联网诊疗行为,发挥远程医疗服务积极作用,提高医疗服务效率,保证医疗质量和医疗安全,2018年7月17日国家卫生健康委员会和国家中医药管理局组织制定了《互联网诊疗管理办法(试行)》、《互联网医院管理办法(试行)》、《远程医疗服务管理规范(试行)》三个文件;即[国卫医发〔2018〕25号]文件,各地卫建委和中医药管理局结合自身情况相继出台了相关要求;老鹰科技通过解读全国各地卫建委发布的细则文件总结如下:
四川、广东、天津、贵州这几个省份目前是全国政策最宽松的;宁夏银川、海南的政策也非常宽松,但是这两个地方作为国内第一批试点的城市,吸引了大量的企业入驻,导致泛滥成灾,如今的监管也十分严格;重庆、北京、上海、云南等省份对准入门槛要求较高。
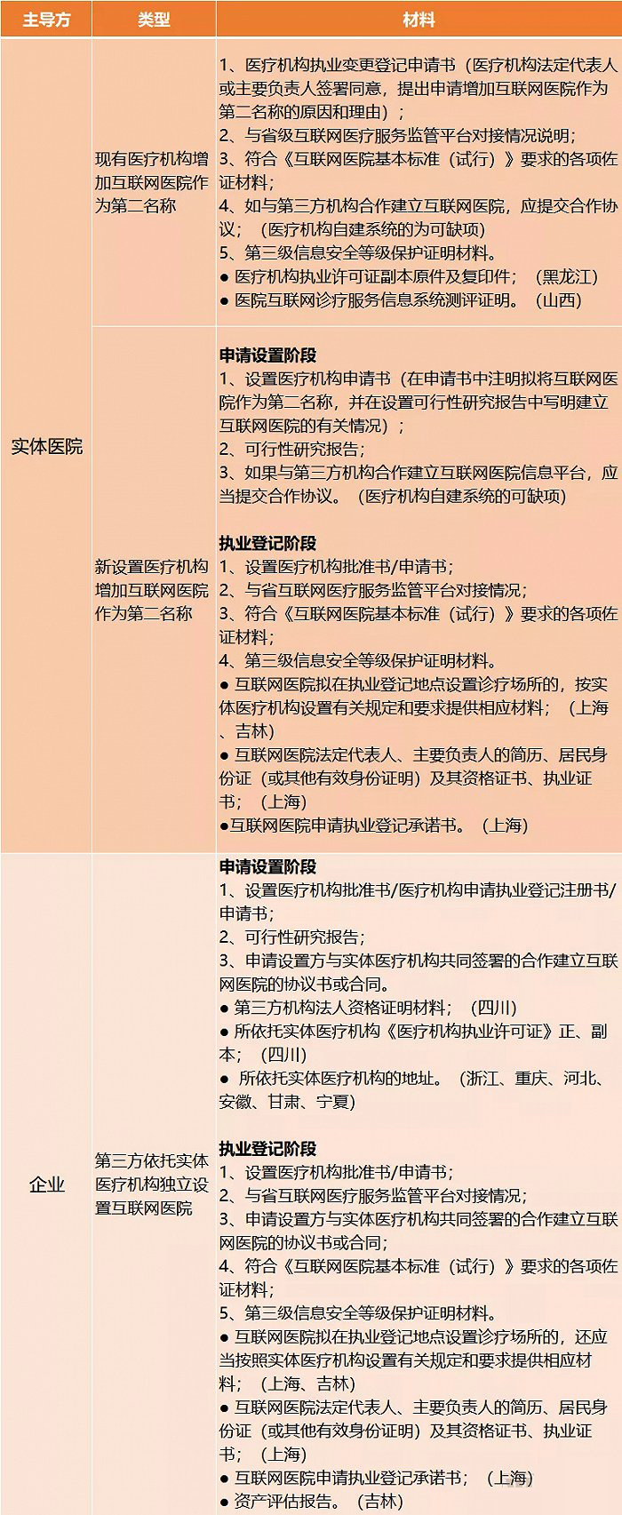
上海规定,互联网医院拟在执业登记地点设置诊疗场所的,按实体医疗机构设置有关规定和要求提供相应材料;还要求提供互联网医院法定代表人、主要负责人的简历、居民身份证(或其他有效身份证明)及其资格证书、执业证书,以及互联网医院申请执业登记承诺书,即对申请材料真实性以及开展执业活动前办理相关行政许可等内容进行承诺。上海明确了互联网医院复诊的具体时限,即提供2个月内的病历资料。其他省份未在政策条款中规定,但从医院执行情况来看互联网医院申请牌照是等保,也有时限要求,只是各地标准不尽相同。
山西、浙江等省市规定,二级及以下医疗机构新设置二级及以下医疗机构拟将互联网医院作为第二名称的互联网医院申请牌照是等保,直接在执业登记阶段提出申请。也就是说,这类互联网医院的申办也只需一个主体步骤。
吉林针对第三方依托实体医疗机构独立设置的互联网医院,还要求提供资产评估报告,这体现了对第三方经营能力的严格把关。

互联网医院的类型
互联网医院可分为:实体医疗机构第二名称的互联网医院,以及依托实体医疗机构独立设置的互联网医院两种类型。业界称其为:“独立互联网医院”和“第二名称互联网医院”;独立互联网医院又拆分为2种情形,一种是第三方企业依托实体医疗机构设立的独立互联网医院,如“春雨医生、京东健康、阿里健康、百度健康、丁香医生、小鹿医生、莲藕医生等平台”,另一种是第三方公司跟实体医疗机构合作共建的互联网医院,如“乌镇互联网医院(即微医互联网医院)依托实体医疗机构签署了合作共建的”xxx医院微医互联网医院“,这样的形式。

互联网医院资质的申请条件(准入条件)
互联网医院作为一类医疗机构,可以按照医疗机构设置程序申请设置,也可以作为实体医疗机构的第二名称,由实体医疗机构申请设置并按规定进行执业登记;已经取得《医疗机构执业许可证》的医疗机构拟建立互联网医院,由其发证机关按照《医疗机构管理条例》、《医疗机构管理条例实施细则》的有关规定办理执业登记。
互联网医院牌照办理流程第一步:政策解读
认真阅读本地区卫建委的政策文件,结合自身情况比对是否满足相关政策要求
第二步:搭建平台
搭建互联网医院线上平台(可以是网页、公众号、小程序、APP等形式,设置方结合自身需求而定),如果没有技术开发团队可直接使用老鹰科技研发的互联网医院源码点击链接查看详细介绍:
第三步:安全认证
将搭建好的互联网医院平台提交至公安部第三研究所准许的第三方评测机构,对其安全性能定级、测评,合格后会颁发“信息系统安全等级保护备案证”。这个过程我们俗称为“三级等保认证”。
《互联网医院管理办法(试行)》文件第十五条明确指出:“互联网医院信息系统按照国家有关法律法规和规定,实施第三级信息安全等级保护”;《互联网医院基本标准(试行)》第四条第六款要求“信息系统实施第三级信息安全等级保护”。
第三步:提出申请

独立设置互联网医院
依托实体医疗机构申请独立设置互联网医院,按照以下要求办理:
(一)设置申请
1、提交材料
(1)设置申请书;
(2)设置可行性研究报告;
(3)所依托实体医疗机构的地址;
(4)申请设置方与实体医疗机构共同签署的合作建立互联网医院的协议书;
(5)提供符合《互联网医院基本标准(试行)》(可从国家卫生健康委网站下载)要求的各项佐证材料。
2、行政机关审核:卫生健康行政部门按照有关法律法规、规章和时限对申请材料进行审核,并对其所依托的实体医疗机构进行现场审查。对符合条件的,发给《设置医疗机构批准书》。对不符合条件的,以书面形式通知申请人。
(二)执业登记

1.提交材料
(1)医疗机构申请执业登记注册书;
(2)提供符合《互联网医院基本标准(试行)》要求的各项佐证材料;
(3)与省级互联网医疗服务监管平台对接情况说明(省卫健委信息中心负责);
(4)公安机关核发的信息系统三级安全等级保护备案证明。
2、行政机关审核:卫生健康行政部门按照有关法律法规规章和时限对申请材料进行审核,并在依托的实体医疗机构进行现场审查。对符合条件的,予以登记,发给《医疗机构执业许可证》,对不符合条件的,以书面形式通知申请人。
医疗机构增加“互联网医院”作为第二名称
已取得《医疗机构执业许可证》的实体医疗机构增加“互联网医院”作为第二名称,按照以下要求办理:
(一)执业登记变更申请
1.申请书(医疗机构法定代表人或主要负责人签署同意,提出申请增加互联网医院作为第二名称的原因和理由);
2.与省级互联网医疗服务监管平台对接情况说明(省卫健委信息中心负责);
3.与第三方机构合作建立互联网诊疗服务信息系统的需提交合作协议书;
4.公安机关核发的信息系统三级安全等级保护备案证明;
5.提供符合《互联网医院基本标准(试行)》要求的各项佐证材料。
(二)行政机关审核:卫生健康行政部门按照有关法律法规、规章和我省医疗机构许可的有关规定和时限对申请材料进行审核,对符合条件的,予以变更登记。对不符合条件的,以书面形式通知申请人。
新设置医疗机构增加“互联网医院”作为第二名称
新申请设置的实体医疗机构拟将互联网医院作为第二名称的,与医疗机构设置事项同步进行,按照以下要求办理(县级权限新申请设置的医疗机构拟将互联网医院作为第二名称的,由市级卫生健康行政部门在县级卫生健康行政部按照实体医疗机构设置审批程序审核批准后进行,所需提交材料参考医疗机构增加“互联网医院”作为第二名称内容)。
(一)设置申请
1、提交材料
除医疗机构设置审批需要的材料外还需提交以下材料:

(1)在新申请设置的医疗机构申请书中注明拟将互联网医院作为第二名称,并在设置可行性研究报告中写明建立互联网医院的有关情况;
(2)如与第三方机构合作建立互联网医院信息系统的需提交合作协议书。
2.行政机关审核:卫生健康行政部门按照有关法律法规规章和时限进行审核,对符合条件,批准设置并同意将互联网医院作为第二名称的,发给《设置医疗机构批准书》并注明。对不符合条件的,以书面形式通知申请人。
(二)执业登记
1.提交材料
除医疗机构执业登记所需材料外还需提交以下材料:
(1)与省级互联网医疗服务监管平台对接情况(省卫健委信息中心负责);
(2)提供符合《互联网医院基本标准(试行)》要求的各项佐证材料;
(3)公安机关核发的信息系统三级安全等级保护备案证明。
2.行政机关审核:卫生健康行政部门按照有关法律法规、规章和我省医疗机构许可的有关规定和时限对申请材料进行审核,对符合条件的,予以登记,发给《医疗机构执业许可证》并注明,对不符合条件的,以书面形式通知申请人。
